法律分析: 2018年国务院以及中央部委有下发了多道文件,在冲击技术水平以及公共交通、公务用车方面做了不少限定,同时也促进了中国电动汽车充电桩的发展。
法律依据:《国务院办公厅关于加快电动汽车充电基础设施建设的指导意见》 (四)加强专项规划设计和指导。各地要将充电基础设施专项规划有关内容纳入城乡规划,完善独立占地的充电基础设施布局,明确各类建筑物配建停车场及社会公共停车场中充电设施的建设比例或预留建设安装条件要求。要以用户居住地停车位、单位停车场、公交及出租车场站等配建的专用充电设施为主体,以公共建筑物停车场、社会公共停车场、临时停车位等配建的公共充电设施为辅助,以独立占地的城市快充站、换电站和高速公路服务区配建的城际快充站为补充,形成电动汽车充电基础设施体系。原则上,新建住宅配建停车位应100%建设充电设施或预留建设安装条件,大型公共建筑物配建停车场、社会公共停车场建设充电设施或预留建设安装条件的车位比例不低于10%,每2000辆电动汽车至少配套建设一座公共充电站。鼓励建设占地少、成本低、见效快的机械式与立体式停车充电一体化设施。
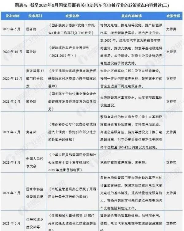
国家层面政策汇总及解读(充电桩老板)国家层面电动汽车充电桩行业政策汇总
2012年以来,我国各部委积极出台相关政策促进充电桩在各领域的建设,促进充电桩行业的发展。政策的支持与引导能够很大程度上提高充电桩的建设进程和运营效率。截止2021年8月底,中国电动汽车充电桩国家层面相关政策汇总如下:


郑州森源新能源科技有限公司,是上市公司森源电气的全资子公司,也是国内第一批通过国家级检测认证的交、直流充电桩生产企业,同时也是“河南省新能源充电桩工程研究中心”。公司积极践行国家绿色发展理念,依托森源电气总公司国家博士后科研工作站、国家级企业技术中心和工程实验室的技术优势,不断加大与知名院校、科研机构的产学研合作,引进行业知名技术专家,构建了优秀的技术研发团队。公司不断研发出一大批具有国际领先水平的节能减排新能源产品,一站式提供新能源汽车充电桩/建站方案指导。
公司主要产品有电动汽车交、直流充电桩/站;智慧路灯、风光互补路灯、市政、工矿、景观照明系统;智慧交通;电能质量治理装置等。
公司坚持以“服务于社会,贡献于国家”为企业理念,“高起点、大跨步,建成现代企业;做精品、创一流,实现产业报国”为企业目标,不断加快新能源产品研究与开发步伐,坚定不移积极助力国家“碳达峰·碳中和”伟大目标!
联系电话152—908—94044
业务合作及应聘都可以联系
