感谢邀请,F和N是指口罩的功能级别,国内实行的是F95级别,明确的说F95级别比N95级别全面多了,F95标准比N95标准多了三个标准,一个泄漏率(F95不得大于8%)的标准,一个呼入阻力(不得高于230帕)的标准,一个吸入阻力(不得高于200帕)的标准,而N95就一个过滤的级别,其实两个都是过滤高于95%。
最近由于不能出家门,现在家里就仔细去查找了一下n95标准和f95标准的区别。发现很多小伙伴在讨论n95和f95,我一向认为很多热议被推上风口的言论都是有商家的利益驱动。所以这次我决定自己去查找真相。
首先n95是美国防尘口罩的标准,为此我专门去查了一下,可以看出n95是防尘类里边最基础的标准。没有泄漏率标准(本人觉得这个很重要,非常重要),也没有吸入和呼出的阻力标准。

然后我认真的去查找了f95的标准,这次我把整个n95的标准文档都下载下来(还是收费下载,唉,怀念以前互联网免费时代),我再炒几段给大家看看。


这里看到了没有?F95过滤率检测标准是用0:02~0.075微米的颗粒物。我看到某些网上回答说f95是采用2.4微米颗粒物,我不知道它的依据是来自哪里。希望大家再也不要以讹传讹。
而且最重要的f95还有一个总泄漏率标准,这一个检测的非常严格。首先选择被检测样品就很严格,比如取随弃型口罩或可更换型口罩10个,其中一半为未处理样,一半为 温度湿度预处理样。若被测样品具有不同的号码,则每个号码至少有两个样品。其次,检测过程非常严格。选择10名刮净胡须的受 试者(5名男性和5名女性),根据测试口罩 的标明的型号大小选择适当受试者。按GB/T 5703的要求测量并记录受试者的形态面长和面宽数据。
看到这里,我觉得f95的标准比较严谨。然后我再看了他一些合格参数。它主要对三个参数比较严格,一个是总泄露率,一个是过滤率,一个是阻力。我截图给大家看。

所以在这里我得出结论,F95的口罩更适合现在针对防御新冠状病毒的佩戴。至少f95的口罩可以长时间佩戴而不会缺氧,其实口罩还有一个参数很重要,但是我在f95(当然n95是更加没有了,我已经放弃了n95研究了,因为n95就是一个很基础的标准,没有什么需要研究的)里面查不到,就是它可以佩戴多长时间,在多长时间的佩戴下它的过滤率仍然是合格的?我觉得这一点也很重要。
好的,写到这里相信大家都明白。再也不要人云亦云随波逐流,最后被商家利用,再也不要拿一个美国最基础的防尘口罩标准n95口罩来中国这里就可以变成防病毒口罩了,最后获利的都是美国3m口罩。
现在市面上售卖的N95和F的区别在对于过滤效率来说是一样的。只是N95(准确来说是KN95)属于的执行标准是GB 2626-2006,而F95属于T/CTCA 1-2015。综合来看感觉F95防护效果比KN95还要好。
N95型口罩,是美国NIOSH认证的9种防颗粒物口罩中的一种。"N"的意思是非油性的颗粒;"95"是指,在NIOSH标准规定的检测条件下,过滤效率达到95%。只要符合N95标准,并且通过NIOSH审查的产品就可以称为“N95型口罩”。这个是美国的标准。KN95是中国国家标准GB2626-2006对防颗粒物口罩的分类,2009年8月1日开始执行的国标GB2626-2006(《呼吸防护用品自吸过滤式防颗粒物呼吸器》)将防尘口罩分为三个等级:KN90,KN95,KN100。过滤效率分别为:90%、95%、99.97%。
具体文件内容见链接:
http://www.doc88.com/p-9965665858060.html
https://max.book118.com/html/2018/1213/8012115036001137.shtm
不一样,两者的作用从一开始就是有区分的,f95适用T/CTCA 1-2015,开头就写的清清楚楚:本标准规定了PM2.5防护口罩的术语和定义,分类、分级和标记,技术要求,检测方法,产品说明和包装。本标准适用在日常生活中,民众所佩戴的防止空气中PM2.5吸入的口罩。本标准不适用于防护有害气体和蒸汽的吸入,不适用于缺氧环境、逃生、消防、医用以及其他职业用的防护口罩。看到了没,很多人混淆概念,虽然两者都是过滤95%,但一个是过滤2.5微米的颗粒物,n95过滤的是0.3微米的颗粒物,还扯几把蛋说更容易呼吸,你特么不是废话吗,0.3直接变成2.5了能不容呼吸吗?
NIOSH中的“N95”表示对小至0.3微米的颗粒物过滤效率达95%。实际上, ASTM和FFP标准中的最高级别对颗粒物过滤效率的要求都是高于NIOSH N95的。比如ASTM Level 3要求对小至0.1微米颗粒物的过滤效率达98%。普卫欣符合美国最高标准美国进 口京 东有。
KN标准是中国在美国NIOSH标准的基础上制定的防尘口罩标准。 防护效率分为90/95/100,防护类别分为N和P类。 通过相比,中国标准在KN95和KN100美国一致。 KP100标准一致。
《PM2.5防护口罩》团体标准(TAJ1001—2015)由中国纺织品商业协会提出,由我国安全防护用品行业专家、防护口罩生产企业及相关科研部门组成的起草委员会历时近两年时间制定完成,并报国家标准化管理委员会备案,于2016年3月1日起正式施行。
此后,F95口罩替代N95口罩已成事实.
(F95胜在油盐双滤)
N95型口罩,是NIOSH(美国国家职业安全卫生研究所)认证的9种防颗粒物口罩中的一种。“N”的意思是不适合油性的颗粒(炒菜产生的油烟就是油性颗粒物,而人说话或咳嗽产生的飞沫不是油性的);“95”是指,在NIOSH标准规定的检测条件下,过滤效率达到95%。N95不是特定的产品名称。只要符合N95标准,并且通过NIOSH审查的产品就可以称为“N95型口罩”。
中国消费者协会曾经联合上海、安徽、重庆、宁波、哈尔滨等五省市消费者协会(委员会)对当地市场上销售的口罩产品开展了比较试验。结果显示,37款口罩产品中,仅有四成口罩初始过滤效率较好。当时参照的检测标准是GB 2626—2006《呼吸防护用品自吸过滤式防颗粒物呼吸器》(以下简称“GB 2626—2006”),主要测试性能是过滤效果、呼吸阻力、泄漏性等。
在本标准出台之前,大部分防护口罩产品执行的是GB 2626标准,也有一些产品执行GB 19083—2003《医用防护口罩技术要求》、GB 15979《一次性使用卫生用品卫生标准》或个别企业标准,还有的执行美国NIOSH标准和欧洲FFP标准。
但以上这些标准都是工业用口罩标准,实际上对民用防雾霾产品并不十分适用,因此才有了TAJ 1001—2015《PM2.5防护口罩》团体标准的出台。那么,此次出台的PM2.5标准有哪些不同之处呢?
与工业用标准GB 2626相比,TAJ 1001的检测内容具有民用产品的特征。如增加了化学安全性能的要求,更偏重于纺织服装产品;对呼吸阻力的要求,更加符合日常使用习惯等,这些都是原来的执行标准所没有的。具体如下:
1.甲醛。甲醛是挥发性物质,对人体具有严重的危害性。其指标值参照GB 18401—2010《国家纺织产品基本安全技术规范》中A类产品(婴幼儿纺织产品的规定要符合A类要求)的指标值设定,也就是甲醛含量≤20 mg/kg。甲醛测试按GB/T 2912.1规定执行。
2.pH值。口罩佩戴时与人体面部直接接触,需要考虑其pH值以免对人体皮肤造成刺激。根据GB 18401—2010《国家纺织产品基本安全技术规范》标准要求,直接接触皮肤的产品至少应符合B类要求,其pH值指标为4.0~8.5,测试按GB/T 7573规定执行。
3.可分解致癌芳香氨染料。部分口罩含有染色或印花用于设计不同颜色和图案,以满足人们对口罩美观的需求。为避免染料可能对佩戴者健康产生不利影响,本标准将可分解致癌芳香胺染料纳入考核指标,按GB 18401—2010要求,即不得检出可分解致癌芳香胺染料。测试按GB/T 17592和GB/T 23344规定执行。
4.微生物。口罩作为与人体口鼻直接接触的产品,生产企业、经销商需要保证出厂及运输过程中必须满足必要的卫生要求。按照GB 15979《一次性使用卫生用品卫生标准》的规定,设置了大肠杆菌(不得检出)、致病性化脓菌(不得检出)、真菌菌落总数(≤100cfu/g)和细菌菌落总数(≤200cfu/g)共4项微生物考核指标。测试按GB 15979规定执行。
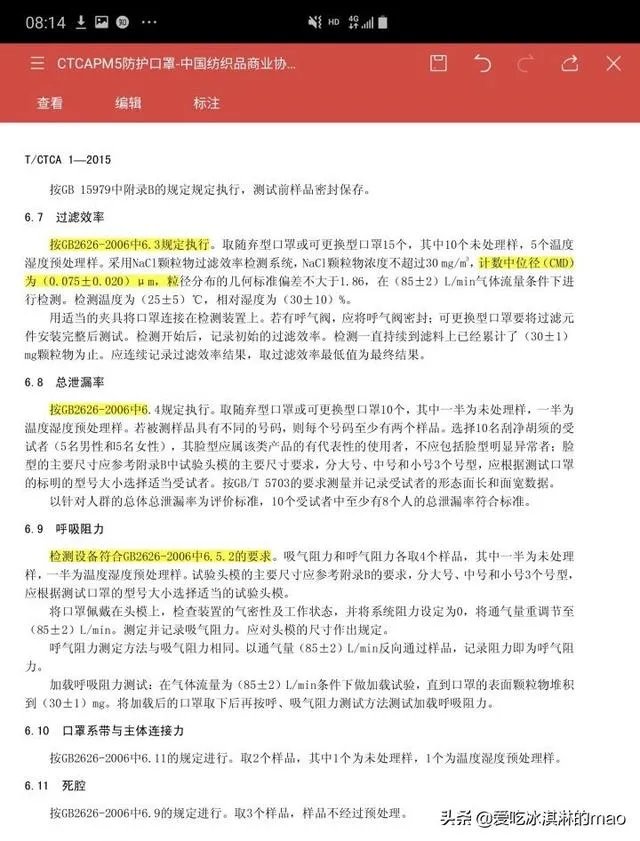
5.过滤效率与呼吸气阻力。过滤效率是口罩防护性能重要指标,过滤效率达到一定程度才能保证民众在大气环境受到污染时佩戴口罩得到有效防护。本标准规定的过滤效率分为两个级别,分别是过滤效率≥95%的F95级和过滤效率≥90%的F90级,这里未遵循GB 2626标准的分级方式是考虑即使空气严重污染时,空气中的粒子浓度一般也小于1mg/m3,F95级的口罩已能满足防护要求。呼、吸阻力是口罩舒适性的重要指标。人们佩戴口罩呼吸时,口罩对空气流动具有一定的阻挡作用,吸气阻力过大,人会感到头晕、胸闷等不适。为使民众佩戴口罩防护污染时享有相对的舒适性,呼吸阻力作为考核指标项是非常必要的。对比吸气和呼气阻力,以呼气阻力意义大,因为感觉憋不憋气主要决定于呼气阻力,这是由于在呼吸时,吸气是主动的,呼气是被动的,所以防护口罩的呼气阻力应比吸气阻力小。
本标准规定,F95级PM2.5防护口罩吸气阻力不超过150Pa,呼气阻力不超过120 Pa;F90级PM2.5防护口罩吸气阻力为≤120Pa,呼气阻力≤100 Pa。
另外,考虑口罩使用过程中,随使用时间延长,污染物颗粒附着在口罩上会增大阻力值,规定了口罩加载30mg细颗粒物后的吸气阻力≤230 Pa;加载30mg细颗粒物后的呼气阻力≤200 Pa。
6.总泄漏率。口罩总泄漏率包括口罩滤材泄漏率以及口罩周边、呼吸阀和各部件连接处的泄漏率。口罩佩戴过程中,只有过滤效率高以及口罩结构设计与人体面部结合的密合性好,才能充分起到防护作用,总泄漏率大小决定了口罩的实际防护性能。在GB 2626—2006等专业口罩标准中也对泄漏率做出了详细的规定。本标准对泄漏率的规定沿用GB 2626—2006标准,规定F95级PM2.5防护口罩的总泄漏率小于8%,F90级PM2.5防护口罩的总泄漏率小于10%,10个受试者中至少有8个人的总泄漏率符合规定才能达到标准。本标准此规定相当于日本、英国等国当前的要求水平。总泄漏率的测试方法与GB 2626—2006、GB 19083
—2010中泄漏率(适合因数)测试方法相同。
7.口罩系带与主体连接力。为保证PM2.5防护口罩使用者佩戴,本标准规定了口罩系带及其与口罩主体连接处的断裂强力。口罩系带在承受顺轴向拉力为10N,持续时间为10s时,不应出现滑脱或断裂现象。检测按照GB 2626—2006规定执行。
8.死腔。人体的鼻孔、咽腔、气管、支气管存留的空气,不参与肺气交换,这一区域体积称为呼吸器官死腔或解剖死腔,其容积约为150mL~180mL。人佩戴口罩后,口罩与人脸部表面之间的空隙体积称为结构几何死腔,简称死腔。人戴上口罩进行呼吸时,几何死腔内的部分腔体阻留呼出气并使之再次被吸入,影响肺气交换率。本标准规定PM2.5防护口罩的死腔以吸入气中二氧化碳体积分数表示时,结果平均值应不大于1%。本标准要求略严于日本、英国的标准要求。检测按照GB 2626—2006规定执行。
测试方法很成熟
标准对于检测方法要求基本是基于成熟的检测方法,更容易检测机构进行检测。
甲醛、pH值及可分解致癌芳香胺染料是参考GB 18401—2010《国家纺织产品基本安全技术规范》设定的,检测方法采GB/T 2912.1、GB/T 7573、GB/T 17592和GB/T 23344。
微生物的检测采用的是GB 15979—2010的检测方法。
高低温预处理采用的是GB 2626—2006标准。
过滤效率检测采用的是GB 2626—2006的过滤效率检测方法,但在颗粒物加载量上有区别。
呼吸阻力检测采用的是GB 2626—2006的检测方法,区别在于增加了对口罩加载后呼吸阻力的测试。
从上述可以看出,TAJ 1001—2015《PM2.5防护口罩》的检测方法和内容以GB 2626和GB 18401
为基础,并进行了完善,使之更加适用于民用产品,对规范防雾霾口罩行业秩序,提升产品质量,保护消费者身体健康起到了重要的作用。
检测人员 议标准
该标准从多方位、多角度对防雾霾产品提出了要求,充分满足了市场对标准的需求。但也有检测人员和小编谈到标准存在内容模糊的地方,希望相关单位能进行完善。
首先,标准主要针对的是成人防护口罩,而没有针对儿童PM2.5防护口罩产品的检测项目和标准。
其次,标准5.1.3对口罩生产场所的卫生要求做出了规定,但检测人员不太可能去实际观察,实施起来会有难度。
第三,对于总泄漏率的检测,目前和GB 2626一样,采用受试者进行模拟环境的检测,但这种方法主观影响较大,容易引起纠纷,且也不利于试验人员的健康




《PM2.5防护口罩》团体标准(TAJ1001—2015)由中国纺织品商业协会提出,由我国安全防护用品行业专家、防护口罩生产企业及相关科研部门组成的起草委员会历时近两年时间制定完成,并报国家标准化管理委员会备案,于2016年3月1日起正式施行。
此后,F95口罩替代N95口罩已成事实.

(F95胜在油盐双滤)N95型口罩,是NIOSH(美国国家职业安全卫生研究所)认证的9种防颗粒物口罩中的一种。“N”的意思是不适合油性的颗粒(炒菜产生的油烟就是油性颗粒物,而人说话或咳嗽产生的飞沫不是油性的);“95”是指,在NIOSH标准规定的检测条件下,过滤效率达到95%。N95不是特定的产品名称。只要符合N95标准,并且通过NIOSH审查的产品就可以称为“N95型口罩”。
中国消费者协会曾经联合上海、安徽、重庆、宁波、哈尔滨等五省市消费者协会(委员会)对当地市场上销售的口罩产品开展了比较试验。结果显示,37款口罩产品中,仅有四成口罩初始过滤效率较好。当时参照的检测标准是GB 2626—2006《呼吸防护用品自吸过滤式防颗粒物呼吸器》(以下简称“GB 2626—2006”),主要测试性能是过滤效果、呼吸阻力、泄漏性等。
在本标准出台之前,大部分防护口罩产品执行的是GB 2626标准,也有一些产品执行GB 19083—2003《医用防护口罩技术要求》、GB 15979《一次性使用卫生用品卫生标准》或个别企业标准,还有的执行美国NIOSH标准和欧洲FFP标准。
但以上这些标准都是工业用口罩标准,实际上对民用防雾霾产品并不十分适用,因此才有了TAJ 1001—2015《PM2.5防护口罩》团体标准的出台。那么,此次出台的PM2.5标准有哪些不同之处呢?
与工业用标准GB 2626相比,TAJ 1001的检测内容具有民用产品的特征。如增加了化学安全性能的要求,更偏重于纺织服装产品;对呼吸阻力的要求,更加符合日常使用习惯等,这些都是原来的执行标准所没有的。具体如下:
1.甲醛。甲醛是挥发性物质,对人体具有严重的危害性。其指标值参照GB 18401—2010《国家纺织产品基本安全技术规范》中A类产品(婴幼儿纺织产品的规定要符合A类要求)的指标值设定,也就是甲醛含量≤20 mg/kg。甲醛测试按GB/T 2912.1规定执行。
2.pH值。口罩佩戴时与人体面部直接接触,需要考虑其pH值以免对人体皮肤造成刺激。根据GB 18401—2010《国家纺织产品基本安全技术规范》标准要求,直接接触皮肤的产品至少应符合B类要求,其pH值指标为4.0~8.5,测试按GB/T 7573规定执行。
3.可分解致癌芳香氨染料。部分口罩含有染色或印花用于设计不同颜色和图案,以满足人们对口罩美观的需求。为避免染料可能对佩戴者健康产生不利影响,本标准将可分解致癌芳香胺染料纳入考核指标,按GB 18401—2010要求,即不得检出可分解致癌芳香胺染料。测试按GB/T 17592和GB/T 23344规定执行。
4.微生物。口罩作为与人体口鼻直接接触的产品,生产企业、经销商需要保证出厂及运输过程中必须满足必要的卫生要求。按照GB 15979《一次性使用卫生用品卫生标准》的规定,设置了大肠杆菌(不得检出)、致病性化脓菌(不得检出)、真菌菌落总数(≤100cfu/g)和细菌菌落总数(≤200cfu/g)共4项微生物考核指标。测试按GB 15979规定执行。
5.过滤效率与呼吸气阻力。过滤效率是口罩防护性能重要指标,过滤效率达到一定程度才能保证民众在大气环境受到污染时佩戴口罩得到有效防护。本标准规定的过滤效率分为两个级别,分别是过滤效率≥95%的F95级和过滤效率≥90%的F90级,这里未遵循GB 2626标准的分级方式是考虑即使空气严重污染时,空气中的粒子浓度一般也小于1mg/m3,F95级的口罩已能满足防护要求。呼、吸阻力是口罩舒适性的重要指标。人们佩戴口罩呼吸时,口罩对空气流动具有一定的阻挡作用,吸气阻力过大,人会感到头晕、胸闷等不适。为使民众佩戴口罩防护污染时享有相对的舒适性,呼吸阻力作为考核指标项是非常必要的。对比吸气和呼气阻力,以呼气阻力意义大,因为感觉憋不憋气主要决定于呼气阻力,这是由于在呼吸时,吸气是主动的,呼气是被动的,所以防护口罩的呼气阻力应比吸气阻力小。
本标准规定,F95级PM2.5防护口罩吸气阻力不超过150Pa,呼气阻力不超过120 Pa;F90级PM2.5防护口罩吸气阻力为≤120Pa,呼气阻力≤100 Pa。
另外,考虑口罩使用过程中,随使用时间延长,污染物颗粒附着在口罩上会增大阻力值,规定了口罩加载30mg细颗粒物后的吸气阻力≤230 Pa;加载30mg细颗粒物后的呼气阻力≤200 Pa。
6.总泄漏率。口罩总泄漏率包括口罩滤材泄漏率以及口罩周边、呼吸阀和各部件连接处的泄漏率。口罩佩戴过程中,只有过滤效率高以及口罩结构设计与人体面部结合的密合性好,才能充分起到防护作用,总泄漏率大小决定了口罩的实际防护性能。在GB 2626—2006等专业口罩标准中也对泄漏率做出了详细的规定。本标准对泄漏率的规定沿用GB 2626—2006标准,规定F95级PM2.5防护口罩的总泄漏率小于8%,F90级PM2.5防护口罩的总泄漏率小于10%,10个受试者中至少有8个人的总泄漏率符合规定才能达到标准。本标准此规定相当于日本、英国等国当前的要求水平。总泄漏率的测试方法与GB 2626—2006、GB 19083—2010中泄漏率(适合因数)测试方法相同。
7.口罩系带与主体连接力。为保证PM2.5防护口罩使用者佩戴,本标准规定了口罩系带及其与口罩主体连接处的断裂强力。口罩系带在承受顺轴向拉力为10N,持续时间为10s时,不应出现滑脱或断裂现象。检测按照GB 2626—2006规定执行。
8.死腔。人体的鼻孔、咽腔、气管、支气管存留的空气,不参与肺气交换,这一区域体积称为呼吸器官死腔或解剖死腔,其容积约为150mL~180mL。人佩戴口罩后,口罩与人脸部表面之间的空隙体积称为结构几何死腔,简称死腔。人戴上口罩进行呼吸时,几何死腔内的部分腔体阻留呼出气并使之再次被吸入,影响肺气交换率。本标准规定PM2.5防护口罩的死腔以吸入气中二氧化碳体积分数表示时,结果平均值应不大于1%。本标准要求略严于日本、英国的标准要求。检测按照GB 2626—2006规定执行。
测试方法很成熟
标准对于检测方法要求基本是基于成熟的检测方法,更容易检测机构进行检测。
甲醛、pH值及可分解致癌芳香胺染料是参考GB 18401—2010《国家纺织产品基本安全技术规范》设定的,检测方法采GB/T 2912.1、GB/T 7573、GB/T 17592和GB/T 23344。
微生物的检测采用的是GB 15979—2010的检测方法。
高低温预处理采用的是GB 2626—2006标准。
过滤效率检测采用的是GB 2626—2006的过滤效率检测方法,但在颗粒物加载量上有区别。
呼吸阻力检测采用的是GB 2626—2006的检测方法,区别在于增加了对口罩加载后呼吸阻力的测试。
从上述可以看出,TAJ 1001—2015《PM2.5防护口罩》的检测方法和内容以GB 2626和GB 18401
为基础,并进行了完善,使之更加适用于民用产品,对规范防雾霾口罩行业秩序,提升产品质量,保护消费者身体健康起到了重要的作用。
现在市面上售卖的N95和F的区别在对于过滤效率来说是一样的。只是N95(准确来说是KN95)属于的执行标准是GB 2626-2006,而F95属于T/CTCA 1-2015。综合来看感觉F95防护效果比KN95还要好。
N95型口罩,是美国NIOSH认证的9种防颗粒物口罩中的一种。"N"的意思是非油性的颗粒;"95"是指,在NIOSH标准规定的检测条件下,过滤效率达到95%。只要符合N95标准,并且通过NIOSH审查的产品就可以称为“N95型口罩”。这个是美国的标准。KN95是中国国家标准GB2626-2006对防颗粒物口罩的分类,2009年8月1日开始执行的国标GB2626-2006(《呼吸防护用品自吸过滤式防颗粒物呼吸器》)将防尘口罩分为三个等级:KN90,KN95,KN100。过滤效率分别为:90%、95%、99.97%。

F95标准比N95标准多了三个标准,一个泄漏率(F95不得大于8%)的标准,一个呼入阻力(不得高于230帕)的标准,一个吸入阻力(不得高于200帕)的标准,而N95就一个过滤的级别,其实两个都一样都是过滤高于95%,
GB 2626-2006等专业口罩标准中也对泄漏率做出了详细的规定。本标准对泄漏率的规定沿用GB2626-2006标准,规定F95级PM2.5防护口罩的总泄漏率小
肯定有区别呀,开头字母都不一样这不就是区别,还有就是用n95这是钟老推荐的,准没错
现在市面上售卖的N95和F的区别在对于过滤效率来说是一样的。只是N95(准确来说是KN95)属于的执行标准是GB 2626-2006,而F95属于T/CTCA 1-2015。综合来看感觉F95防护效果比KN95还要好。
N95型口罩,是美国NIOSH认证的9种防颗粒物口罩中的一种。"N"的意思是非油性的颗粒;"95"是指,在NIOSH标准规定的检测条件下,过滤效率达到95%。只要符合N95标准,并且通过NIOSH审查的产品就可以称为“N95型口罩”。这个是美国的标准。KN95是中国国家标准GB2626-2006对防颗粒物口罩的分类,2009年8月1日开始执行的国标GB2626-2006(《呼吸防护用品自吸过滤式防颗粒物呼吸器》)将防尘口罩分为三个等级:KN90,KN95,KN100。过滤效率分别为:90%、95%、99.97%。
