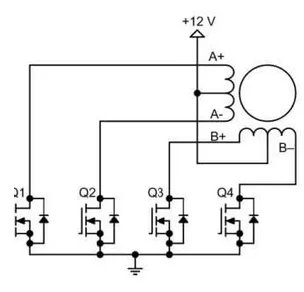
单极性驱动电路使用四颗晶体管来驱动步进电机的两组相位,电机结构则如图1所示包含两组带有中间抽头的线圈,整个电机共有六条线与外界连接。这类电机有时又称为四相电机,但这种称呼容易令人混淆又不正确,因为它其实只有两个相位,精确的说法应是双相位。
如下

你直接下载L297,L298,这两个芯片就是典型的步进电机的驱动。在这里下:

以上为步进电机驱动器的电路原理图。
细分数是指电机运行时的实际步距角是基本步距角的几分之一.
细分的功能完全是由驱动器靠精确控制电机的相电流所产生的.与电机无关.
简单的说.
驱动器本来给1个相电流电机走1.8度角(二相电机).细分功能就是把这个相电流给细化了.比如.把驱动器调到10细分.就是把这个相电流给1/10化了.使得电机只能走0.18度了.
大概就是这个原理.
只是我说的不是很明白.毕竟我也在初学.希望你能理解.!
