先说结论,普通地区普通学生,编导集训半年学费3w-5w很常见。
好一点的地区,大一点的机构,5w-10w
当然北京这样的一线城市,大机构,高级班10w+
编导专业有一定的特殊性,相比其它专业,编导算是可以速成的专业,学习时间就相对比较短,常见的集训时间是高二暑假后到艺考之前。而美术音乐舞蹈这些专业,则需要长时间学习打基础,费用会高很多。且编导专业,对于器材方面不像美术音乐这样花费比较高,也不像播音这样需要定制服装。总体而言,费用花费是比较低的。
编导培训班一般需要花多少钱,这个费用开支有很强的区域差异和个体差异。区域差异表达在越是发达的城市,费用就越高。艺考培训学校的知名度越高,费用也就越高。
以上是艺考集训的费用,个人的食宿方面,生活方面,看自己的消费水平,以及所在城市的消费水平。
出去参加校考,则看你需要校考的院校报名费用,校考的住宿费用,一般会提前去住宿,费用会多算几个晚上,来回来交通费用,这几天的伙食费用。你要校考的学校越多,花费的费用就会越多。如果你打算多考几个学校,准备个1w的预算吧,宜多不宜少。
编导专业其实有它的特殊性,比起音乐专业这样实打实需要花钱的专业,编导专业其实有很多的操作空间,甚至有些学习能力比较强的学生,可以靠自学,最后考试下来,可能也就花了万把块钱。
当然,大多数学生还是找专业老师或者找培训机构的,只要自己的学习效率上来了,花的钱就会比较少,编导专业则是一个需要自己领悟,自己思考,自己积累的一个专业,花多少钱,你可以自己把握。
编导专业是一个偏文科的专业,那么这个专业肯定需要对文字类的东西比较感兴趣,对传媒影视文学类的东西比较感兴趣。有一定的写作能力、观影量、阅读量、思考能力、阅读理解能力。这些能力,不是一天两天就有的,也是需要长期积累的一个过程,如果你有一定的能力,加上集训,编导专业就显得比较好考。
另外一个就是,跟大家说的一样,文化分要求比较高,建议400分以上的人学习,分数越高越好,很多学校录取,文化分比重是比较高的。所以学习过程中,要有足够的时间去学习文化课的内容。其实编导学习内容,对于语文成绩是有提升的,文化专业要根据自己的情况,做好时间分配。
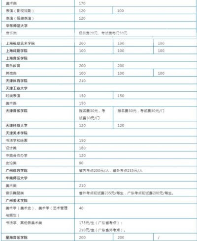
另附上考试费用作为参考:






艺考培训费用一般都不便宜,大约在几万到十几万不等,其中编导专业的培训费用相对较低。目前来说,编导艺考的培训收费没有一个确定性的标准,不同培训机构的收费标准不一样,根据培训机构的环境,设施,师资综合性质考虑,当然和培训时间的长短也是有很大关系的,时间越长那收费就更高了。

但是要注意的是,收费高的艺考培训班不一定就好,选择一个好的艺考培训机构才是关键。首先从师资力量去考察,这个培训机构是否有名,授课老师的教学经历,教学方法和口碑是怎样的,然后看教学环境,硬件设备是否完善,周围有没有工厂嘈杂声及建立时间,每年学生考试的通过率有多少,有什么教学优势,教学体系,教学方案有哪些特色等等,都是可以成为评估艺考培训班的标准。从性价比来看,凤凰艺考是一个比较好的选择,希望我的回答可以对您有帮助。
