对新冠病毒无症状感染者的防控是近期一个热点,因为其具有隐秘性不容易被发现,但导致他人感染,是造成疫情不容易控制的一个难点。

据美国疾病控制与预防中心(CDC)主任罗伯特•雷德菲尔德认为,美国多达25%的新冠病毒感染者是无症状感染者,CDC因此开始推荐民众戴口罩。据福克斯新闻4月18日报道,研究人员在美国马萨诸塞州街头进行了一个实验,随机选择过往的路人测试新冠病毒,结果在全部200名的路人中,发现有三分之一的人新冠病毒检测结果都是阳性,而在阳性患者中,有30%的人是无症状感染者,这也部分印证了罗伯特•雷德菲尔德的猜测。随便百度一下也不难发现,国内也有不少无症状感染者自身没太多症状,但导致他人发病的案例。所以对无症状感染者的有效防控是防止疫情扩散的一个重要环节。
无症状感染者与新冠肺炎确诊病例不同,宿主虽然被新冠病毒感染,但或者是处于潜伏期,或者是免疫耐受等其他原因,导致宿主经常无特殊症状,感染者一般不知道自己已经被感染了。但其和新冠肺炎确诊病例一样,同样具有传染性,可导致他人发病,所以也应当像新冠肺炎确诊病例一样进行隔离及流行病学调查。所以对无症状感染者防控的关键点是找到无症状感染者并隔离,切断传染源,但难点是如何找到无症状感染者。
找到无症状感染者的唯一办法是常规进行病毒核酸检测,现在北京、广东等地区均要求从武汉、境外回来的所有人、重点企业复工人员等常规进行病毒核酸检测,很多医院也要求住院病人、陪护人员住院前必须进行血常规、肺部CT、病毒核酸检测、新冠病毒抗体检测后才能入院,也是要挖出无症状感染者。武汉市在4月8日至15日八天时间内,对一些离汉人员、复工人员进行了27.54万次的核酸检测,共检出无症状感染者182人,占比约万分之六点六。
当然,对于我们一般人群,应该做的是尽量避免聚集,外出时保持一定社交距离,佩戴防护口罩,回家后注意勤洗手、洗脸等。
根据国家有关新冠肺炎的最新规定:新冠病毒无症状感染者(以下简称无症状感染者)是指无相关临床表现,如发热、咳嗽、咽痛等可自我感知或可临床识别的症状与体征,但呼吸道等标本新冠病毒病原学检测呈阳性者。无症状感染者有两种情形:一是经14天的隔离医学观察,均无任何可自我感知或可临床识别的症状与体征;二是处于潜伏期的“无症状感染”状态。
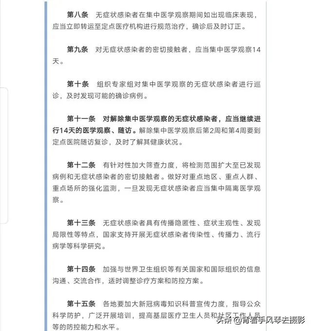
第三条 无症状感染者具有传染性,存在着传播风险。
第四条 加强对无症状感染者的监测和发现:一是对新冠肺炎病例的密切接触者医学观察期间的主动检测;二是在聚集性疫情调查中的主动检测;三是在新冠肺炎病例的传染源追踪过程中对暴露人群的主动检测;四是对部分有境内外新冠肺炎病例持续传播地区旅居史人员的主动检测;五是在流行病学调查和机会性筛查中发现的相关人员。
第五条 规范无症状感染者的报告。各级各类医疗卫生机构发现无症状感染者,应当于2小时内进行网络直报。县级疾控机构接到发现无症状感染者报告后,24小时内完成个案调查,并及时进行密切接触者登记,将个案调查表或调查报告及时通过传染病报告信息管理系统进行上报。无症状感染者解除集中医学观察后,医疗卫生机构应当及时在传染病报告信息管理系统中填写解除医学观察日期。


对无感染者最好的防止,我觉得是在隐情期间最好都呆在家里,不给国家添乱,室内保持通风,家里的日常用品进行消毒,衣服这些都要保持干净整洁,总的来说对一般人而言,通过这些小细节,做了防范措施就可以了。
那就是自己也成为无症状感染者[捂脸]
觉得还应该是时时刻刻注意个人防护,保持一定的社交距离。
对无症状感染者,隔离治疗
己知是无症状患者,当然与确准病例同等对待。
应对无症状感染病例,最好做到以下四点:
1. 戴口罩、勤洗手、勤擦拭、勤通风
最好的自我保护和保护别人的方法就是正确佩戴口罩和勤洗手。特别是在春运返程中,在火车、高铁等密闭的空间中,一定要佩戴防护效果好的口罩,做好严格的防护。另外,家里也要勤擦拭进行消毒。同时家里的房间也要勤开窗通风,每日开窗通风至少2次,每次至少30分钟。
2. 保持1米距离,避免共用物品
国家卫健委发布的《新型冠状病毒感染的肺炎诊疗方案(试行第四版)》明确提出:新型冠状病毒经呼吸道飞沫传播为主,亦可通过接触传播。
所谓“接触传播”,就是接触到病毒污染物品,譬如感染者用过的物品、分泌物、排泄物等等。如果不注意个人卫生碰到眼黏膜、嘴巴、鼻子这些部位,就容易侵入体内。可能因为你和潜伏期或者无症状的患者摸了同一个门把手,你就可能成为一个新的病毒潜伏期传播者。
所以,最好与这些人减少近距离的接触(1~2米之间或者1.5米的距离),避免共用一些物品。
3. 单独碗筷,56℃以上煮烫30分钟
新型冠状病毒传染性很强,存在人传人现象。所以,要各吃各的,单独碗筷,56摄氏度以上30分钟。
另外在返程的火车上,尽量不要在火车上进食食物。新型冠状病毒的传播方式,除了呼吸道传染之外还可能通过接触传染,如果病毒携带者或感染者使用了扶手、座椅等,都可能造成污染,所以,建议在封闭空间里,不要和其他人共同使用水杯;尽量不要进食食物,如果一定要吃食物,建议在进食之前用肥皂或消毒液做好手部清洁,减少接触传染。
4. 出现症状要做好隔离,及时就医治疗
如果怀疑自己被感染,或自己已经出现了一些感染新型冠状病毒的症状时,一定要及时隔离。有可能接触到的,都一定要隔离观察10天左右。有条件的,最好做一个核酸检测,这样减少下一代病毒传播者的出现。

