感谢邀请!
2019年3.15晚会曝光的名单:
一,辣条。
二,土鸡蛋。
三,智能机器人打骚扰电话。
四,电子烟。
五,网贷无底洞。
六,银联闪付。
七,......
每一个上榜的,都是让人触目惊心的,每一项都在危及我们的身心健康或者财产安全。

最让人震惊的“滴”的一下就刷走,银联闪付,在距离POS机5厘米的地方挥卡,就会很容易完成支付。客户只要在银行办理银行卡时,卡上标明“闪付”字样的,一般客户都不会注意这两个字,就会被银行认为客户默认开通“闪付”的功能,属于免密,小额支付,上限一般为1000元。
而就是这个闪付的功能,为犯罪分子制造了发财路。你不挥卡,他们可以拿着被掩护起来的POS机,与你插件而过时,就会完成一个漂亮的挥卡动作。他们与你插肩,而你却为此支付了昂贵的插肩费用。
在3.15晚会现场,记者在距离POS机5厘米远的地方,轻轻地挥了一下卡,POS机“滴”的一下,就完成了支付。
而许多POS机开发者,针对银联的闪付功能,开发了挥卡即刷,挥卡即付的功能。其中,云闪付的一款挥卡即刷的POS机在网络上售价只有330元钱。
犯罪的成本相当低,有了“闪付”,一切都在不知不觉中发生。正是应了那句话:防不胜防呀!

因此,我们经常装在口袋里的各种具备闪付功能的银联卡,在每一次的插肩后,都可能面临一次挥卡“隔空盗刷”,银联的闪付正在危及我们每一个人的财产安全,风险在不知不觉中发生。
虽然,银联认为这种隔空盗刷年的几率相当低,只有万分之几的机会,但是,它仍然存在,而且引发用户对财产安全的深思。
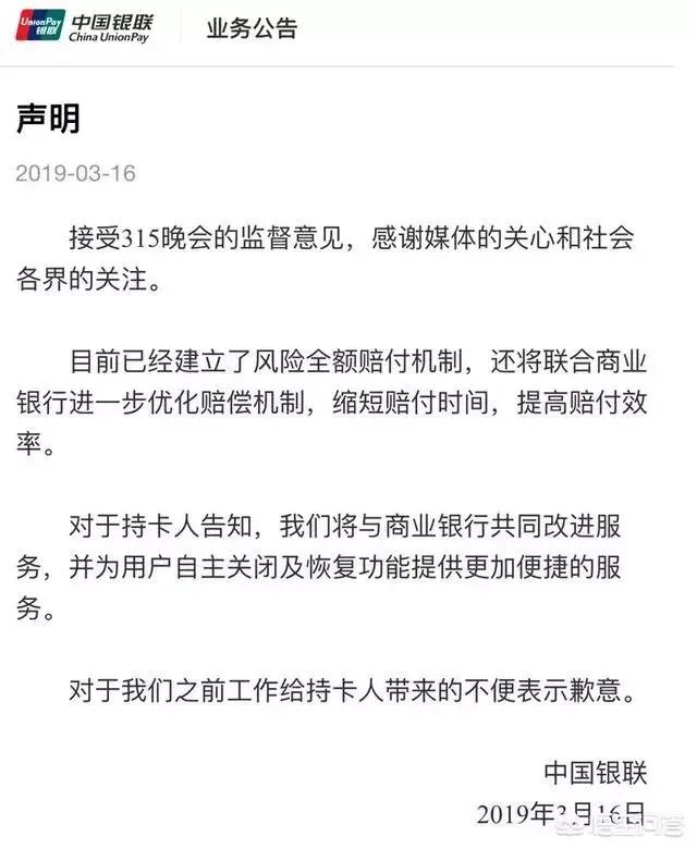
银联无疑是今年3.15晚会中最大的企业了。此事曝光后,银联在最短的时间里发表了道歉声明。
3月16日晚,中国银联官网就3.15晚会曝光“闪付”功能存在“隔空盗刷”风险发布声明,称“对于之前工作给持卡人带来的不便表示道歉”。
银联表示,已经建立了风险全额赔付机制,还将联合商业银行进一步优化赔偿机制,缩短赔付时间,提高赔付效率。
银联还称,将于商业银行共同改进服务,并为用户自主关闭及恢复功能提供改进便捷的服务。
说到这里,小伙伴们,还是速速前往银行办理关闭“闪付”功能吧。

虽然,银联已经做出全额赔付的许诺,并且认为闪付在欧美发达国家已经应用了很长的一段时间了。但是,赔付需要提供材料证明,需要花费时间,甚至需要花费口舌,而一般我们用到了闪付的机会都比较少,关闭了对我们好像没有什么坏处?
现在,手机支付相当发达,我们已经很少带卡或者现金出行了。这也许使我们避免了大量的插件而过,被隔空盗刷的机会。不仅如此,现在想在街上捡钱,特别困难,原因是很多人在使用手机支付了。
可能正是因为如此,我们才对闪付知之甚少,你们说是吗?
以上所述,纯属个人观点,欢迎在评论里发表不同见解,我们一起探讨~
银联的这个回复说不痛不痒,完全是一种格式化的回复,针对客户关心的一些问题,银联回复根本没有回答到点子上。
第1个问题、为何银联和银行没有经过用户的允许自行开通小额免密支付功能?
从很多网友的反应来看,很多朋友自己的银行卡都有闪付的标志,但很多人一直以来都不知道已经开通了小额免密支付功能,直到315曝光之后,很多人才知道有这么回事。也就说银联跟银行合作推出的这种带有闪付功能的银行卡,本身就带有欺瞒客户的情况,违背了客户的选择权。
正常情况下要不要开通小额免密支付功能,完全是客户选择的,但是银联现在先斩后奏,先给你开通了,然后等315曝光了再出来发个声明说要为用户关闭与恢复功能提供更便捷的服务。

从这个声明来看,如果其他用户新办这种闪付银行卡的时候,这种小额免密支付开通功能是否还在继续隐瞒客户,或者说让客户有选择权,里面银联并没有说清楚。
第2个、银联如何去认定是不是盗刷?
银联联合商业银行于2018年6月1日针对支持闪付功能的银联金融IC卡进行了小额免密免签(以下简称“小额双免”)单笔限额由300元提升至1000元的调整。
按照银联和银行的说法,小额免密免签是基于安全性极高的金融IC卡开发的一项业务。对于单笔交易金额在规定限额以下的联机交易,无需跳密码键盘验密、打印签购单验签名等步骤,可实现快速支付的目的。适用范围仅限IC卡或承载IC卡信息的移动设备以闪付联机方式发起的交易。
从这个描述来看,目前支持小额免密面签功能的,除了银行卡之外,苹果手机,华为手机等承载IC卡信息的移动设备也可以实现小额免密免签功能,万一自己的手机丢了被别人捡到,别人拿去支付,我问一下银联如何判定这个是不是自己操作的?
在如何认定盗刷这个环节上银联并没有给出详细的描述,如何判定是用户自己刷的还是被盗刷的有什么标准?如果银行没有一个参考标准,那用户在被盗刷的时候投诉的难度就非常大,有可能出现是用户的银行卡或者移动设备被盗刷了,但因为用户提供不出有效的证据而被银联驳回。
所以自始至终银联都是处于一个主动的地位,用户才是一个被动的地位,银联这种回复不痛不痒,只会引起更加更多用户的反感。
最近几年在支付宝以及微信支付的压力之下,银联的市场份额遭受到了很大的挤压,以前那种一家独大的局面一去不复返,而银联为了挽回自己的市场份额也是出了很多奇招,甚至不惜使用自己的垄断地位搞出一些违背用户意愿的做法,银联的这种做法表面看起来是小聪明,实则是一种聪明反被聪明误的做法。
我觉得很多人看到315曝光这种免密免签支付之后,都不敢使用银联支付了,所以我觉得银联想要提升自己的市场份额,不是单纯的利用自己的市场地位,做出一些违背客户的事情,而是要顺应客户的意愿给到用户更多的便利以及福利,这样才能赢得用户的认可。
其实就是315期间公布的那个pos机隔空感应银行卡的闪付功能,有可能会造成资金损失的这个风险的事情。

其实并没有说是什么风险。
首先,芯片卡比磁条卡安全得多;
其次,闪付有限额,一次1000,一天3000;
最后银联有偿付机制保障你即使被盗刷也可以得到赔付。闪付是支付方式的进步,以安全性为借口予以否定过于牵强,关闭闪付带来的不便远比盗刷大。
我反正是不会关闪付的,如果担心资金安全可以自己关,没有什么绝对的对与错,萝卜白菜各有所爱。

如何使用闪付
带有“闪付”标识的一卡通IC卡,开通电子现金账户后,就能在支持“闪付”的银联商户消费,使用“闪付”功能时,只需将卡片靠近POS机的“闪付”感应区(即“挥卡”),即可快速完成交易。
温馨提示 一卡通IC卡仅有一个电子现金账户,办理第一笔电子现金圈存时自动开立。

央视3.15晚会曝光了不法分子利用网上购买的POS机对银联默认开通的小额免密免签的银行卡存在盗刷的风险。


2016年网络疯传ETC卡存在隔空盗刷风险
银行卡小额免密免签已经不是什么新鲜事了,大约在2016年末,网络上一段视频的演示揭示了ETC卡有盗刷风险,可以通过具有闪付功能的POS机隔窗盗刷银行卡,就此让“闪付”、“小额免密免签”、“限额300”、“默认开通”等关键词进入了大众的视线,使大家开始意识到到有一种支付方式根本不需要你设置的银行卡取款密码就可以把卡内的钱刷走,一旦银行卡丢失后果不堪设想,这种方式太危险,大家随之产生了恐慌心理。
之后有银联相关人员出面表示:由于采取的是小额免密免签方式,额度也只有300元,银联与商业银行联合为用户提供失卡保障服务,一旦银行卡丢失,持卡人在挂失前72小时内到发卡行提供“银行卡盗刷声明”,就可获得因“小额免密免签”造成的资金损失的赔付服务,对于单卡上限是两千元。为进一步防范风险,银联还给小额快捷支付设置了单日消费不超过两千元的限额,用于防范失卡后被疯狂盗刷。
小额免密免签,顺应趋势方便大众
银联小额免密免签业务是基于安全性极高的金融IC卡而开发出来的一种快捷方便的支付方式。目前,国际主要卡组织已在全球多个国家和地区推出了小额免密免签业务,在实践中也获得了广泛的认可。
为适应市场发展需要,中国银联于2015年正式推出小额双免业务。与此同时,为保障持卡人的用卡安全,增强持卡人用卡信心,中国银联建立了风险管控及赔付机制。风险统计数据显示,2017年小额双免欺诈率仅为0.18BP,远低于2017年银行卡业务总体欺诈率1.36BP。 对于消费时经常使用闪付的持卡人而言,小额免密免签将原先刷卡交易所需时间由十多秒缩短到三秒左右,大大提升了持卡人的用卡体验,随着使用场景的增多,原先300元的额度已无法满足持卡人在加油站、商场、大型连锁超市、餐厅等消费场所进行挥卡支付,银联于2018年将小额免密免签额度上调至1000元。
闪付存在的风险
1、消费者认知风险
闪付虽然方便但是未必适用所有人群,直至今日仍有大部分人群对闪付形式很不了解,由于银行卡在开通过程中被默认直接开通,这一过程剥夺了金融消费者的知情权、自主选择权,因此很多消费者的意识还停留在使用POS机进行消费时必须输入自己设置的银行卡密码,即使丢失银行卡自己密码没有泄漏,银行卡内的资金也不会存在任何风险的认知上。
由于认知的错误,致使很多消费者在银行卡的保管上略有疏忽,目前大多数人又习惯了手机支付,一旦银行卡丢失往往后知后觉,甚至很久之后才能发现,虽然银联承诺因闪付造成的盗刷有赔付机制,但是也只是限定在72小时内,这无疑给不需要闪付功能的其他消费者留下了一道不安全的后门。
根据央视记者曝光,即使要求发卡银行关闭闪付功能也无法彻底关闭,只是调低小额免密免签的额度而已,盗刷风险依然存在直接影响了消费者的财产安全!
2、POS机风险
银联在解释闪付时曾一再强调“能使用闪付功能的POS机商家绝对可靠”,央视3.15晚会曝光,记者从网上可以很容易买到支持闪付功能的POS机,可见和银联的说法还是有出入的。
正规商户使用闪付功能POS机风险可控
正规商家入网必须要严格审核商家资质,POS机也必须在指定地点使用,一旦发生银行卡盗刷可以有据可查。
根据警方破获的因银行卡丢失被犯罪分子利用闪付功能盗刷银行卡的案例大多得以破获,因刷卡交易在正规商家,警方可以通过商家监控或周围监控环境的线索顺藤摸瓜抓住不法分子追回被盗资金,闪付的小额免密免签的风险还是可控的。
虚假商户入网,POS机沦为盗刷银行卡的工具
如果商家为虚假商户,没有正规经营场所,POS机可拿到任何地点进行交易,那POS机自然沦为盗刷银行卡的工具,由于无法落实刷卡交易地点,使破案追回损失的可能行大打折扣,这才是闪付最致命的风险。
小结
方便快捷与安全永远是对立的,有些人侧重支付的便捷性、更加乐于接受这种挥卡消费形式,有些人则侧重于安全,认为自己设置的银行卡密码最安全,没密码银行就无权利从自己银行帐户进行扣款。
银联不应一味追求闪付应用的全体化,虽然闪付已经形成赔付机制,但是赔付机制毕竟是有条件才进行赔付,在这种情况下银联应把自主选择权归还于金融消费者,由消费者根据自己的实际情况自由选择是否接受闪付应用。
在315晚会上,是曝光了银行银联卡默认开通闪付功能,更是被指存在被盗刷的风险,而有关“隔空盗刷”的风险再次引起了民众的担忧。

“隔空盗刷”是近几年出现在大众媒体的报道中,根据测试的情况,是具有闪付功能的银行卡在消费的时候,不需要输入密码,不用签名,只要将卡片靠近POS机就能迅速完成交易。
而我们在办理银行卡时,是默认开通了闪付功能。在网上也是可以买到支持银联免密支付的POS机。只需要将银行卡与POS机间隔5厘米,不管是有拿出来还是放在钱包里面,不接触的情况下都可以完成支付。

你们是不是已经害怕了,不过在16号,银联是发表声明,闪付功能方便又快捷,即便是“隔空盗刷”的情况也是少数,如果有发现这样的情况,建议及时挂失。
还有免密支付是有金额限制的,单笔超过1000元是需要输入密码。对那些不法份子的吸引力不大。不过对于默认开通闪付功能,很多用户还是比较反感的。
对此,银联也有解释称,想要关闭闪付功能,可以联系发卡银行,通过客服电话或者柜台来关闭小额免密支付功能,在一些手机银行的app上,也可以进行关闭。
说到风险,银联技术团队表示,安全性绝对可靠,特定的商户也都是经过筛选的,还有风险全赔付保障。不知道你们觉得呢,有用过的记得分享下经验。
回答:谨慎的人拿到卡片就会把闪付功能取消 主观上都是为了提升使用感受 只能说被不法分子利用了 谁让国人这么聪明呢
